
為進一步加強我市建筑市場監管,根據《襄陽市市場監管領域2022年部門聯合“雙隨機、一公開”抽查工作計劃》(襄雙隨機辦[2022]1號)文件要求,2022年6月我局開展了2022年上半年建筑市場行為“雙隨機、一公開”聯合檢查工作,現將檢查情況通報如下:
一、檢查基本情況
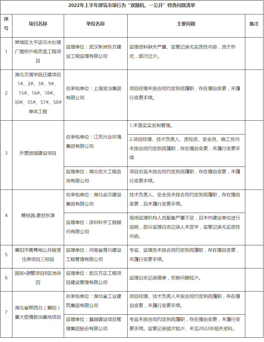
本次抽查按照“雙隨機、一公開”工作要求,對市區在建房屋建筑工程和市政基礎設施工程項目,按10%比例隨機抽查了9個項目進行檢查。針對檢查發現的問題,下發不到崗情況確認書9份,提出整改意見5條。
從檢查整體情況來看,我市建筑市場各方責任主體能夠開展自查自糾,積極改正存在問題,但仍有部分單位主體責任落實不到位,關鍵崗位人員未按合同或投文件約定到崗履職,實名制管理落實不到位。
二、存在的主要問題
(一)部分項目經理或項目總監未按合同約定到崗履職,關鍵崗位人員配備不足,現場實際管理人員與投標文件不一致,未履行變更手續。如:湖北文理學院遷建項目1#、2#、3#、9#、15#、16#、18#、30#、55#、57#、58#單體工程總承包單位上海寶冶集團有限公司;喬營游園建設項目總承包單位江蘇興業環境集團有限公司、監理單位湖北宏大工程咨詢有限公司;碧桂園.盛世東津總承包單位湖北金漢建設集團有限公司、監理單位深圳科宇工程顧問有限公司;襄陽市青雋城公共租賃住房項目三標段監理單位河南省育興建設工程管理有限公司;湖北省鄂西北(襄陽)重大疫情救治基地項目總承包單位湖北省工業建筑集團有限公司。
(二)部分項目監理日志記錄簡單,反映問題較少,監管記錄流于形式,無實質性內容。如:樊城區太平店污水處理廠提標升級改造工程項目監理單位武漢新洲東方建設工程監理有限公司;碧桂園.盛世東津監理單位深圳科宇工程顧問有限公司;國投?源墅項目B區地塊四監理單位武漢方正工程項目建設管理有限公司;湖北省鄂西北(襄陽)重大疫情救治基地項目監理單位晨越建設項目管理集團股份有限公司。
(三)部分項目實名制落實不到位,項目開工未及時納入實名制管理。如:喬營游園建設項目。
三、下一步工作要求
(一)?各在建項目要切實落實《保障農民工工資支付條例》各項要求,按照合同約定及時撥付工程款,并將人工費用及時足額撥付至農民工工資專用帳戶,加強勞務用工管理,全面落實建筑工人實名制管理制度,充分利用現場門禁系統,開展進出場人員實名制考勤,切實發揮出智慧工地監管平臺的實效。
(二)?各方責任主體要切實履行崗位職責,落實好各方主體責任。監理單位發現施工單位人員未按合同約定到崗履職的,建設單位發現監理、施工單位人員未按合同約定到崗履職的,應及時向行業主管部門報告。
(三)對檢查發現的問題,各責任主體應舉一反三,認真抓好問題整改,細化整改措施,定人定責,確保整改取得實效。
(四)我局將嚴厲打擊違法發包、轉包、違法分包、掛靠等違法行為,持續規范建筑市場秩序。
附件:2022年上半年建筑市場行為“雙隨機、一公開”檢查問題清單
2022年7月27日

